Herstellung von H²O aus der Luft
...die Herstellung von Wasser aus Methan und molarem Sauerstoff...
Es wäre ja auch zu einfach und gar nicht im Sinn der Sache, wenn ich jetzt an dieser Stelle das letzte Wort gesprochen hätte.
So gibt in laufe der Zeit immer wieder Neuigkeiten, neue Erfindungen und neue Ideen, denen hier meine Aufmerksamkeit gelten sollte, um dem Klimawandel entgegenzuwirken, oder Möglichkeiten und neue Wege zu finden, um Ressourcen für die Zukunft zu gewinnen.
In diesem Zusammenhang ist die Generierung von Wasser in der Zukunft ein wichtiger Punkt, von dem ja die Bewässerung von Argrargebieten, oder die Trinkwasserversorgung in der Zukunft immer stärker abhängig sein wird.
Wasser ist Lebenswichtig.
Zumal ich im Besonderen auch das Generieren des kostbaren Rohstoffes in Gebieten ermöglichen wollte, in denen so werder Grundwasser, noch andere Quellen für die Gewinnung von Wasser zur Verfügung stehen.
Mein Fokus liegt hier auf Methan. Nach Kohlendioxid ist Methan ebenfalls ausschlggeben für den vom Menschen initialisierten Klimawandel und wird durch die steigende Erwärmung unserer Welt in immer größeren Mengen aus den netürlichen lagerstätten freigesetzt wird.
Methan erwärmt unser Klima zwanzig mal mehr, als CO2 und benötigt deshalb meine Aufmerksamkeit um diesem Klimakiller etwas entgegezusetzen und eventuell sogar Nutzen zu erzielen.Die Tatsache, dass sich Methan in der Atmosphäre in fünftig Jahre abbaut, mach die Sache in besser. Es wandelt sich nämlich in dieser Zeit nur in CO² um.
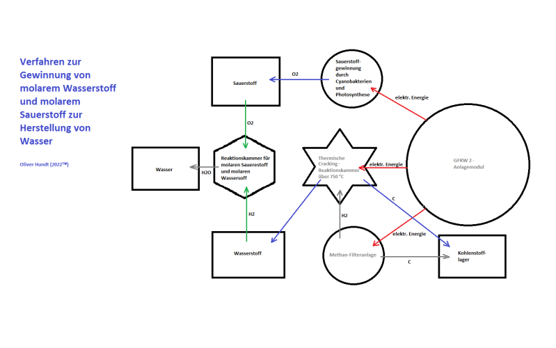
Methan ist bereits heute für die Hälfte des bereits erreichten Temperaturanstiegs von 1,1 Grad veranrwortlich. Dabei stieß ich auf ein neues Verfahren, welches meine Aufmerkasmkeit auf sich zog und uns neue großartige Optionen eröffnet. Das sogenannte " Cracken ". Bei diesem neuen Verfahren gewinnt man Wasserstoff aus Methan.
Methan wird vor allem in der Abfall- und Landwirtschaft ausgestoßen oder produziert und kann durch das "Direct Air Capturing" Verfahren direkt der Luft entzogen werden.
( Dabei wird Methan ( CH4 ), welches sich derzeit auch immer mehr in unserer Erdatmosphäre anreichert, nicht mehr direkt verbrannt, sondern mithilfe des sogenannten Crackens in die Bestandteile Wassersoff ( H2 ) und Kohlenstoff ( C ) zerlegt. Diese Reaktion erfolgt bei Temperaturen, die deutlich über 750 Grad Celsius, wobei laut Aussage der Wissenschaft keine schädliche Emessionen entstehen.)
Der Kohlenstoff kann jetzt eingelagert uns später als Baumaterial verwendet werden. Aber der gewonnene molare Wasserstoff kann duch Zugabe von molarem Sauerstoff durchaus in neutrales Wasser umgewandelt werden und somit von uns in Gebieten genutzt werden, in denen kein Wasser verfügbar ist.
Das von Carl von Linde 1902 entwickelte technische Verfahren der Rektifikation, in dem Sauerstoff künstlich extrahiert, ist hier nicht zu empfehlen, da der Erdatmosphäre nicht zusätzlich Sauerstoff entzogen werden sollte.
Eine nicht ganz so effektive, aber andererseits ökologische Lösung bilden Cyanobakterien. Diese Bakterienart ist für den Sauerstoffanstieg in der Uratomsphäre unseres Planeten verantwortlich und produziert den Sauerstoff recht einfach mittel Photosyntese.
Es ergiebt sich also hier die Möglichkeit, durch den Einsatz von küstlichem Sonnenlicht mittels LED und Cyanobakterientanks recht einfach und autark Sauersoff herzustellen.
Um jetzt Wasser aus dem gewonnenen Wasserstoff und Sauerstoff herstustellen, muss natürlich dann wieder der molare Sauerstoff zum molaren Wasserstoff hinzufügt werden. Normalerweise geht das quasi von selbst, in dem man in einem Fusionsbehälter einfach molaren O2 und molares H2 in Kontakt miteinander bringt. Mit diesem Verfahren lässt sich also in Gebieten, welche keine natürlichen Wasservorkommen aufweisen, Wasser autark herstellen.
- Home
- 1 - Prolog
- 2 - Die Welt von Heute
- 3 - (Aug.2024) Update 2024
- 4 - Die Notwendigkeit des Handelns
- 5 - Ohne funktionierendes Ökosystem keine Zukunft....
- 6 - Die Möglichkeit einer zukünftigen Welt
- 7 - Wegbeschreibung in die Zukunft
- 8 - ( 7/8.2022 ) Wasserextraktion aus der Luft
- 9 - [22.08.2024] Theorie zu Schwarzen Löchern - von O.Hundt und ChatGPT
- 10 - (2012 - Juli 2024) Das Gravitations-Fließkraftwerk 2 by O.Hundt
- 11 - Spendenaufruf zum Bau des GFKW2
- 12 - (Jan.2026) Die asymptotische Ethik prozessualer Anthropologie
- 13 - (Juli 2025) Vereinheitlichte Feldtheorie – Resonanzfeldtheorie
- 14 - (Jun. 2025) Heat-Pipe-Infrarot-Antrieb für Interstellare Reisen
- 15 - Biologie als Sensorik – Die stellare Erb-KI
- 16 - Kontakt
- 17 - Impressum
Erstelle deine eigene Website mit Webador